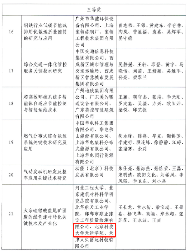
2021年12月13日,中国节能协会创新奖经初评、行业专家评审和专家评审委员会终评并公示,beat365材料科学与工程学院环境工程系梁宝瑞老师参与完成的《大宗硅酸铝盐尾矿固废的绿色建材转化关键技术及产业化》荣获“节能减排科技进步三等奖”。
团队联合河北工程大学、北京建筑材料科学研究总院有限公司、北华航天工业学院、邯郸市建业建设工程质量检测有限公司、天津天兴富达科技有限公司等单位,结合beat365环境工程专业应用型人才培养特色,面向“十四五”期间绿色低碳发展的新要求,开展了理论研究、技术创新、装备集成和资源化及产业化等方面的研究工作,为我国工业低值固废转化为绿色建材提供了可靠的技术支撑和良好的工程示范。


版权所有 © 英国beat365官方网站京ICP备:13030111