近日,第十五届全国大学生数学竞赛初赛获奖名单公布,beat365学生在本届竞赛中表现出色,取得了优异成绩。荣获北京市一等奖17人,二等奖28人,三等奖32人;其中全国一等奖2人,全国二等奖1人,全国三等奖11人。
本次竞赛于2023年11月11 日举行,beat365共有218名学生参加了此项赛事。本次竞赛由基础部基础数学教研室负责组织与实施,由徐美林老师负责的指导教师团队全程参与竞赛培训与指导。此次比赛成绩的取得,离不开学院的大力支持,更离不开参赛队员们的辛勤付出和指导老师们的精心指导。
全国大学生数学竞赛是由中国数学会主办、面向本科学生的全国性高水平学科竞赛,旨在加强基础学科教育,促进我国高等学校提高人才培养质量、促进数学课程建设与教学改革,激励学生学习数学的兴趣,发现和选拔数学创新人才,为青年学子提供一个展示数学能力的舞台。
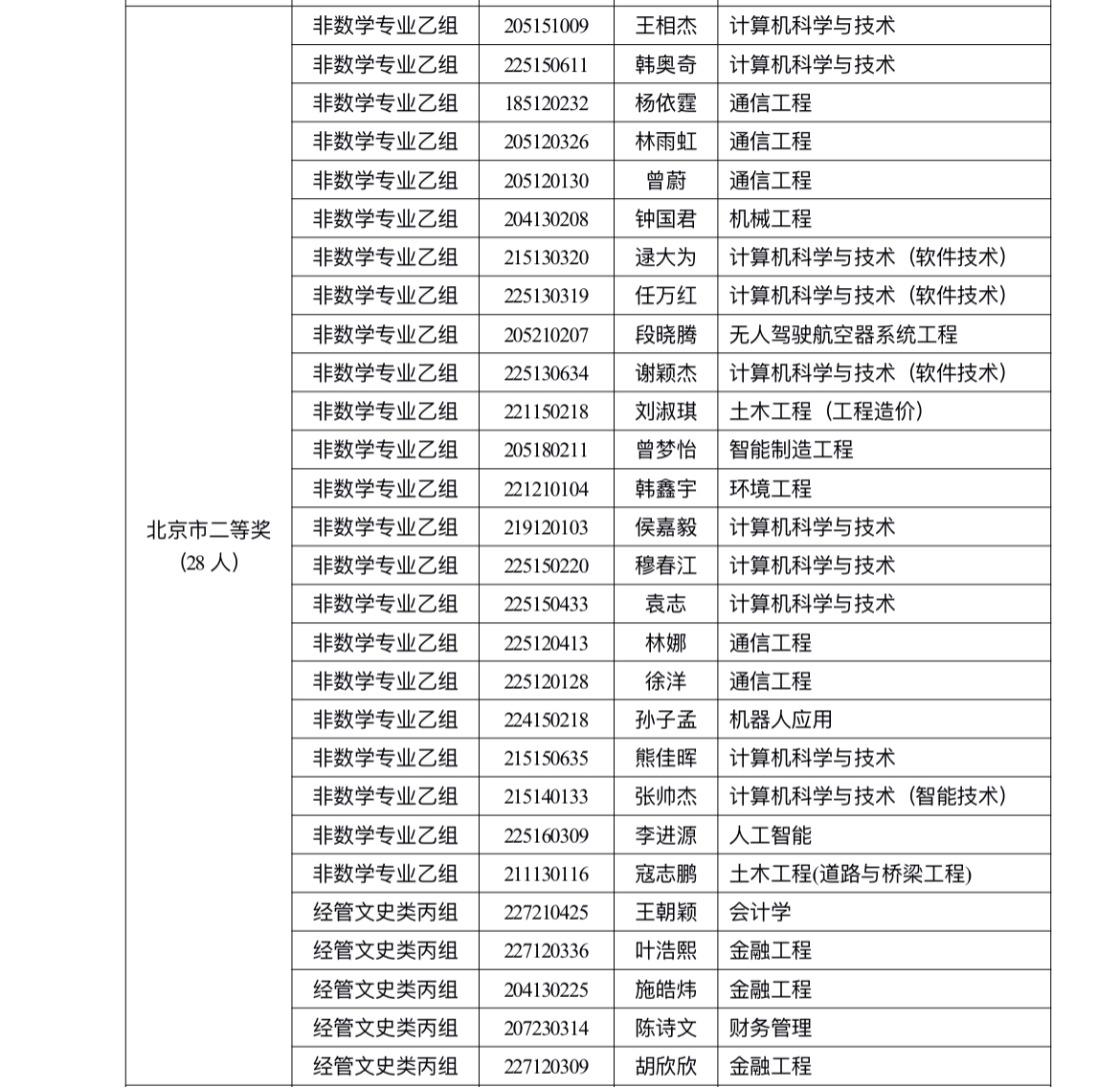
获奖学生名单如下:



版权所有 © 英国beat365官方网站京ICP备:13030111