体育教学
当前位置: 首页 -> 体育教学 -> 正文

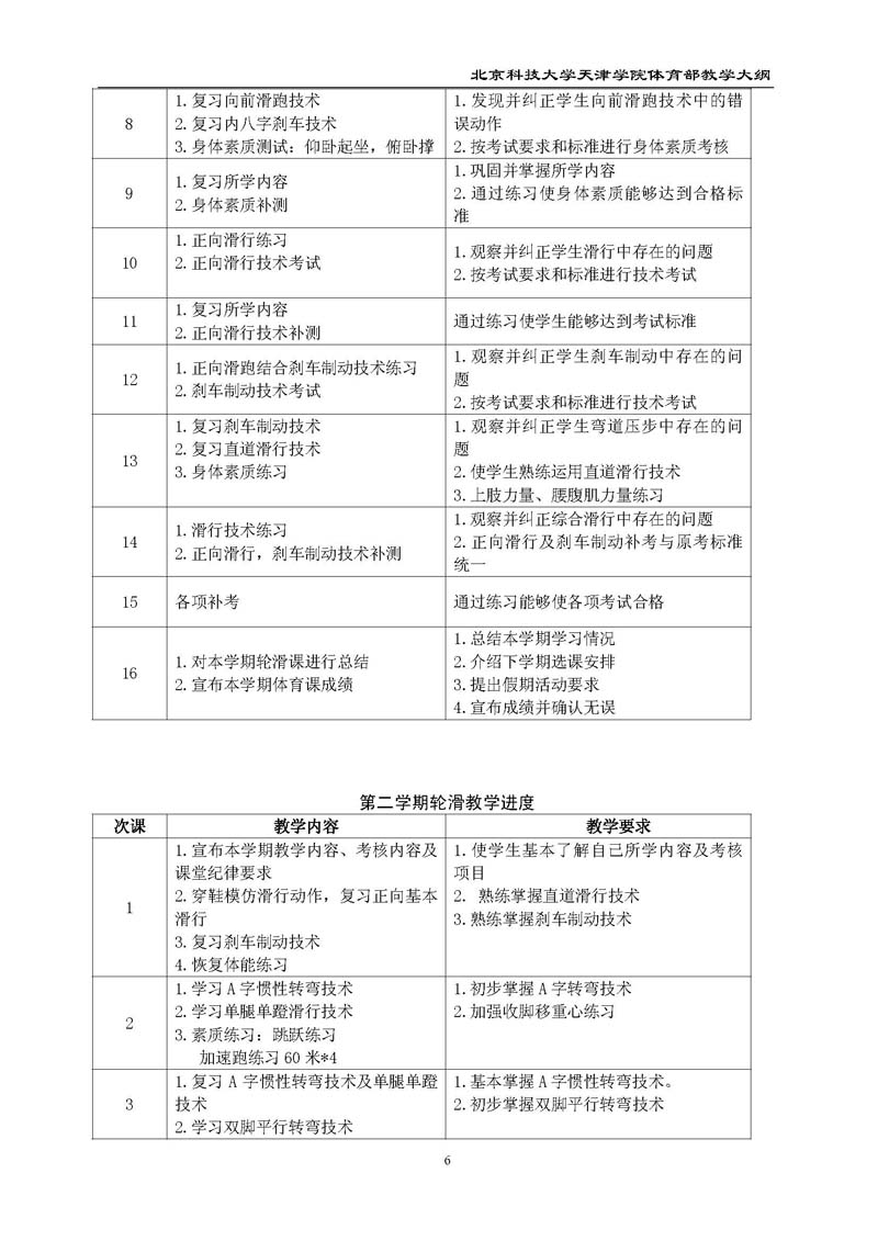
轮滑教学大纲

发布日期:2024-09-19     点击量:

英国beat365官方网站体育部教学大纲

英国beat365官方网站体育部教学大纲

英国beat365官方网站体育部教学大纲

英国beat365官方网站体育部教学大纲

英国beat365官方网站体育部教学大纲

英国beat365官方网站体育部教学大纲

英国beat365官方网站体育部教学大纲

英国beat365官方网站体育部教学大纲

上一条:大纲目录

版权所有:©英国beat365官方网站体育部

地址:天津市宝坻区京津新城珠江北环东路1号