体育教学
当前位置: 首页 -> 体育教学 -> 正文

健身教学大纲

发布日期:2024-09-19     点击量:

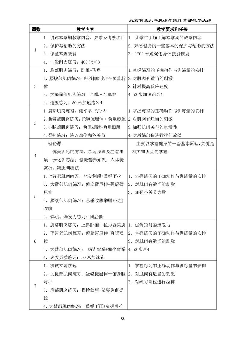
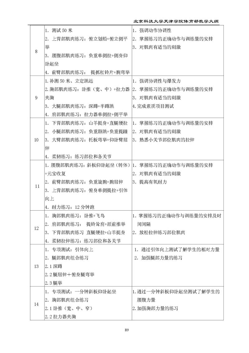
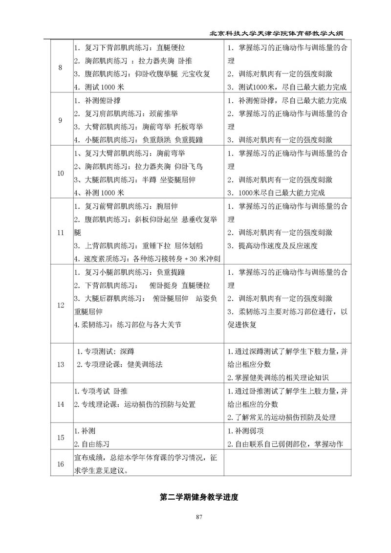
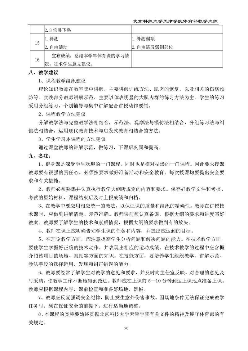
英国beat365官方网站体育部教学大纲

英国beat365官方网站体育部教学大纲

英国beat365官方网站体育部教学大纲

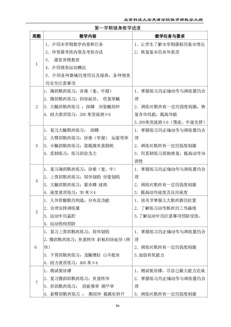
英国beat365官方网站体育部教学大纲

英国beat365官方网站体育部教学大纲

英国beat365官方网站体育部教学大纲

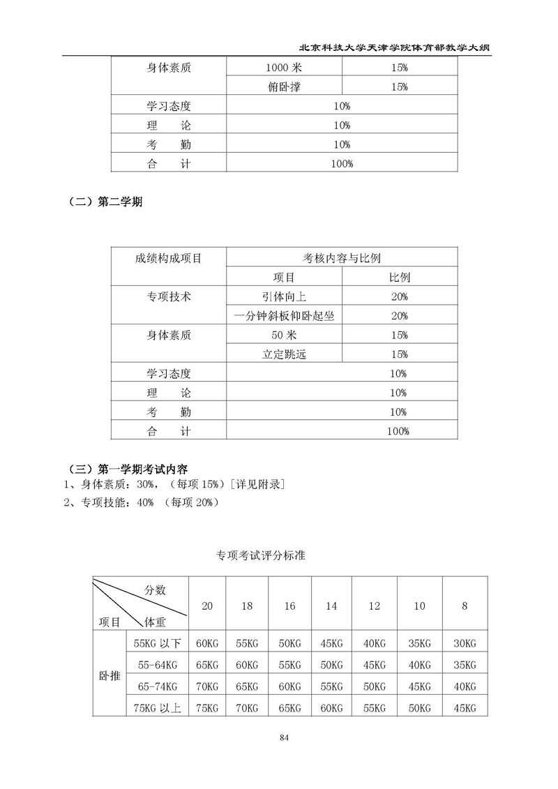
英国beat365官方网站体育部教学大纲

英国beat365官方网站体育部教学大纲

英国beat365官方网站体育部教学大纲

版权所有:©英国beat365官方网站体育部

地址:天津市宝坻区京津新城珠江北环东路1号